Instance Verification Kit (IVK)
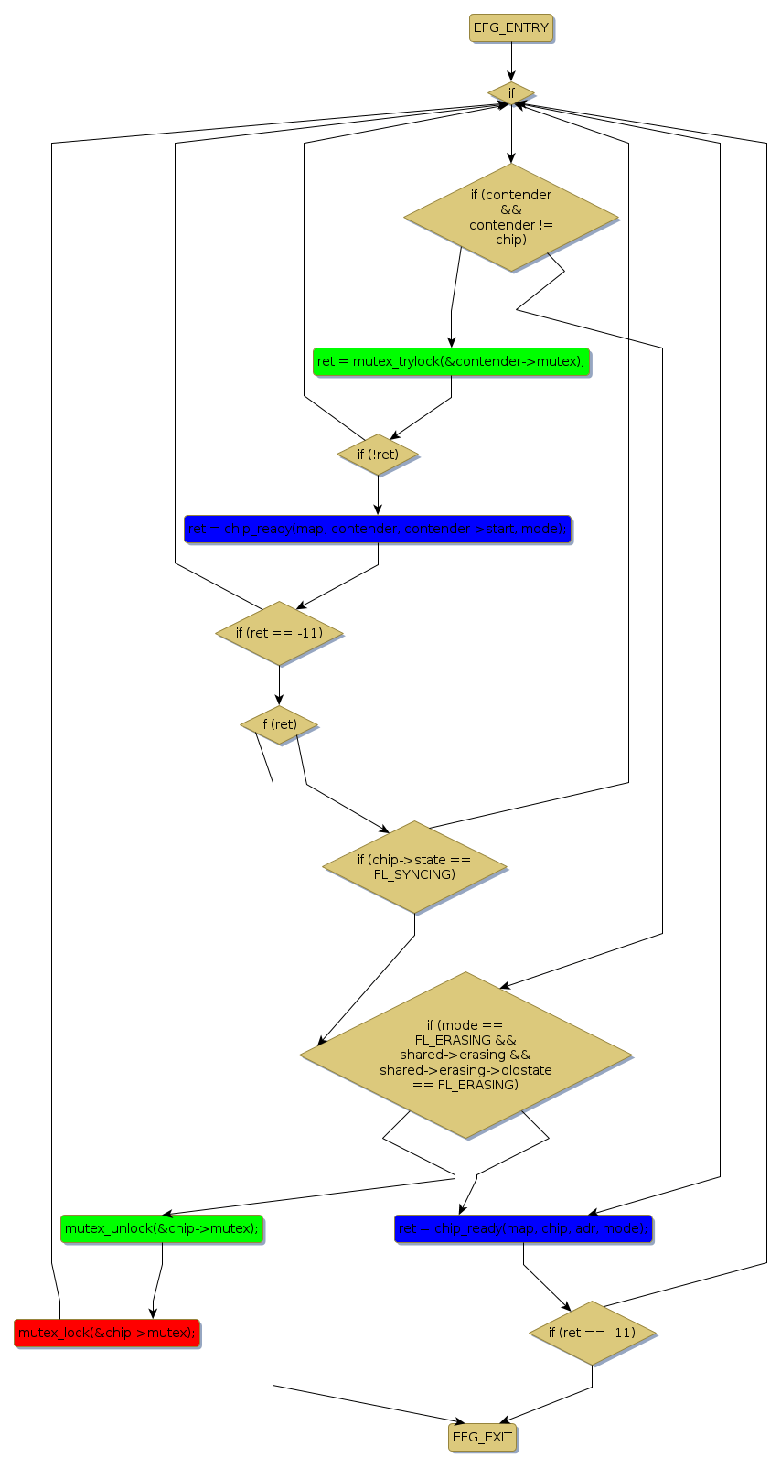
mutex lock @ [31635+25+/linux-3.19-rc1/drivers/mtd/chips/cfi_cmdset_0001.c]
Instance Signature: mutex
|
The Matching Pair Graph:
|
|
Function Name
|
Control Flow Graph (CFG)
|
Events Flow Graph (EFG)
|
Source Correspondence
|
|
chip_ready
|
|
|
[26034+10+/linux-3.19-rc1/drivers/mtd/chips/cfi_cmdset_0001.c]
|
|
get_chip
|
|
|
[29115+8+/linux-3.19-rc1/drivers/mtd/chips/cfi_cmdset_0001.c]
|